一文读懂沪深港通ETF扩容

近年来,香港交易所不断深化"连接中国与世界"的战略方向,与内地交易所合作伙伴共同努力,持续完善互联互通机制。在两地市场互联互通机制即将迎来十周年之际,香港交易所与上海证券交易所和深圳证券交易所达成共识,进一步扩大沪深港通下ETF投资标的范围,丰富互联互通标的。

关于沪深港通ETF标的扩容,投资者需要关注哪些方面呢?下面就一起来了解一下吧!

一. 什么是互联互通下的ETF交易?

2014年,香港和内地携手推出了连接香港和上海股票市场的沪港通机制,让两地投资者首次在不改变本地市场交易习惯的原则下,方便快捷地直接参与对方股票市场。其后,连接香港和深圳股票市场的深港通也于2016年启动。

后来,沪深港通的交易标的不断扩容,2022年ETF被正式纳入互联互通标的,互联互通下的ETF交易安排基本参照股票,遵循两地现行的交易结算法规和运行模式,内地和香港的投资者可以像买卖两地市场的股票一样相互买卖合资格的ETF。

二. 为什么要扩容?

自2022年7月4日互联互通下的ETF交易正式开通以来,纳入产品数量稳步扩容、品种日渐丰富。被纳入沪深股通和港股通的ETF需符合一定的要求,而且合资格ETF名单每半年会调整一次。

近年来,两地ETF市场规模不断扩大,ETF产品也逐渐成为投资者资产配置中不可或缺的重要组成部分。进一步扩容能为内地投资者进入香港ETF市场,和国际投资者进入内地ETF市场提供更丰富的产品选择,同时促进两地ETF产品流动性,为两地资本市场注入新的活力。

三. 香港ETF市场近年发展如何?

香港ETF市场规模和成交量增长显着,2023年全年ETF日均成交量为140亿港元,较去年同期增长近17%。最近6个月,香港交易所迎来12只新的交易所交易产品(ETP),包括亚太区首只沙特阿拉伯ETF和香港首只备兑认购期权ETF。目前在香港上市的ETP总数达到179只。

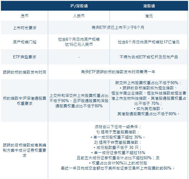
四. 现行规则下,ETF被纳入沪深港通需要符合什么条件?

图片

五. 此次优化措施生效后,ETF被调入和调出沪深港通的条件有哪些变化?

沪/深股通

图片
图片
港股通

图片
图片
六. 何时生效?

准备工作大约需要三个月的时间,我们将适时公布正式实施日期。

美股开户,登入查看优惠

未经允许不得转载:美股开户 » 一文读懂沪深港通ETF扩容

相关推荐

    暂无内容!

Tiger Brokers

One Account For Global Markets

SIGN UP